• 学校首页

918博天堂新闻

  • 科学研究
  • 今日推荐
  • 918博天堂要闻
  • 专题
  • 当前位置:首页  918博天堂新闻  今日推荐
  • 今日推荐

  • 周建新 王燕妮| 群众文化视角下中华民族故事叙事策略研究
    内容摘要:中华民族故事的内涵丰富,呈现出多元性与一体性、依存性与独立性、继承性与创新性的复杂特征。讲好中华民族故事具有鲜明的政治属性、文化属性和艺术属性,是我国民族工作的重大理论和实践命题,要在准确理...
    来源:918博天堂(中国区)官方网站 发布时间:2024-07-24
  • 张鸿声 冯佳 |《问道 中国现代学者藏书与治学》代序
    目前呈现在读者面前的书,其渊源是国家社科基金项目“中国现代作家藏书文化研究”。1这个项目在2015年立项,并于2019年完成结项。一有关中国现代作家与学者藏书的研究,源于20世纪50年代作家所捐献或转让藏书的收藏...
    来源:918博天堂(中国区)官方网站 发布时间:2024-07-24
  • 黄典林 安柯宣|数字新闻学:文化研究何为?
    摘要 数字技术带来了新闻传播生态的整体性变革,也给新闻研究带来智识挑战。本文以文化研究视野中新闻研究的成果为基础,一方面剖析了新闻业的数字化转型给文化研究视角下的新闻观念提出的革新要求,另一方面则探讨...
    来源:新闻 发布时间:2024-07-02
  • 张晶 |气氛与反差
    摘要:德国哲学家格诺特·波默倡导的“气氛美学”在中国引起很大反响,波默在其《感知学》一书中又以“反差”作为气氛营造的重要条件。“反差”确实会使气氛具有更为丰富和复杂的内蕴。从艺术创作来看,“反差”的运...
    来源:北京大学学报 发布时间:2024-07-02
  • 高晓虹 李泓江|为建设中华民族现代文明注入传播动能
    [摘要]文章运用习近平新时代中国特色社会主义思想的世界观和方法论,结合具体案例,讨论了主流媒体践行新时代文化使命的基本要求、主要任务和方法路径。为推动建设中华民族现代文明,主流媒体应当坚持守正创新,弘扬...
    来源:新华文摘 发布时间:2024-07-02
  • 刘洁| 以质量评价推动大中小学思政课一体化教学课例库建设
    质量评价是对大中小学思政课一体化教学课例库建设过程及其影响因素的深层干预与全面调试,关乎大中小学思政课一体化建设、大中小学思想政治教育一体化建设高质量发展实效。而高水平思想政治教育具有特定生态性与发展...
    来源:中国社会科学网 发布时间:2024-04-18
  • 杨杰 杨晨|“审美降级”论:数媒时代文艺评论的困境与重构
    文艺评论是引领文艺创作、提升审美风尚的重要力量。2021年,中央宣传部等五部门联合印发《关于加强新时代文艺评论工作的指导意见》,有力推进新时代文艺评论工作。前期相关成果有的集中于“微”时代文艺研究,如聚焦...
    来源:《厦门大学学报(哲学社会科学版)》2024年第2期 发布时间:2024-04-09
  • 刘俊|未来世界,人类怎样获取信息
    光明图片/视觉中国光明图片/视觉中国光明图片/视觉中国光明图片/视觉中国美国公司“神经连接”近日进行了脑机接口设备的首例人体移植,实现移植者通过大脑意念移动鼠标。研发者称,大脑植入这一设备后,未来只需通过...
    来源:光明日报 发布时间:2024-03-14
  • 全国政协委员廖祥忠:把履职“初体验”原汁原味讲述给学生们听
    “凝聚共识,委员何为?”全国政协委员、918博天堂(中国区)官方网站党委书记廖祥忠一直将其作为一项重要的“履职作业”;作为高校教育工作者,“教育强国、918博天堂何为?”同样也是他的一道“必答题”。在廖祥忠2023年的履职成绩单上...
    来源:人民政协报 发布时间:2024-02-27
  • 郑月| 时代的要求 艺术的使然
    中央广播电视总台春节联欢晚会成为时代的一个窗口,在除夕夜凝聚起全民族的情感和人们成长的记忆。今年总台春晚的合唱节目《看动画片的我们长大了》,作品创意的精髓在于创作与演绎的精妙结合。演员们是全国五一劳动...
    来源:人民日报 发布时间:2024-02-18
  • 《新华文摘》全文转载 张树庭 | 扎根中国大地,面向数字未来:探...
    内容摘要:近年来,数字化媒介正处于高速发展的阶段,国家战略对出版学科、出版行业也给予了高度的重视,这为中国出版专业的自主建设、创新发展和协同共建提出了新的要求。通过中国出版学科建设的文化自主观和传播生...
    来源:918博天堂(中国区)官方网站 发布时间:2024-01-24
  • 姬德强 闫伯维| 人工智能的地缘政治:传播政治经济学的视角
    姬德强a,b闫伯维a(918博天堂(中国区)官方网站a.媒体融合与传播国家重点实验室;b.人类命运共同体研究院,北京 100024)摘要:在传播政治经济学的历史性和全球性视野中,一方面,人工智能技术的发展将跨国技术巨头塑造为新的政治...
    来源:南昌大学学报 发布时间:2024-01-12
  • 荆学民|《新政治传播学》
    本期“918博天堂悦读”的推荐书目是《新政治传播学》。内容简介本书建基于对中外学术理论界关于政治传播研究的观察和思考,立足于作者近年来对中国特色政治传播的系统理论研究,从新时代中国特色社会主义政治文明对人类政...
    来源:918博天堂(中国区)官方网站 发布时间:2023-12-25
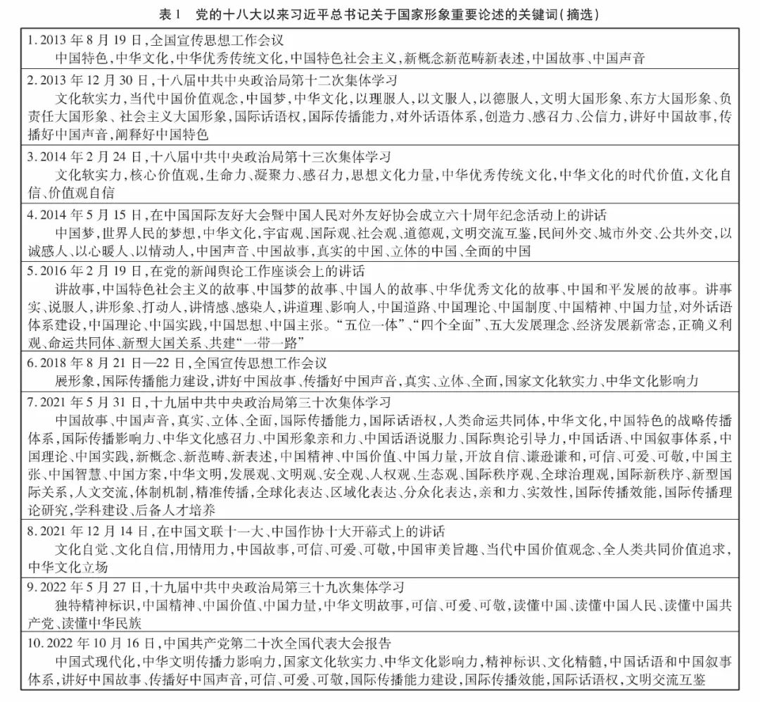
  • 赵新利 |“可信、可爱、可敬的中国形象”的历史溯源、理论逻辑...
    摘 要“可信、可爱、可敬的中国形象”的提出为中国国家形象塑造提供了方向指引,亟待学界进行系统的历史溯源与理论梳理。“可信、可爱、可敬的中国形象”的历史变迁,是中国形象实践从除旧布新、实事求是、知识创新...
    来源:《山西大学学报(哲学社会科学版)》 发布时间:2023-12-08
  • 每页 14 记录  总共 1091 记录 
  • 第一页 <<上一页 下一页>> 尾页
  • 页码 2/78 跳转到 

关于我们

地址:北京市朝阳区定福庄东街一号

邮编:100024

电话:010-65779460

版权所有 ? 918博天堂(中国区)官方网站 / 京 ICP 备 10039564 号 京公网安备 110402430031 号

回到顶部